|
Research from Tsinghua University has shown that NMN can treat inflammation without side effectsStudies have shown that inflammation in any part of the body will activate macrophages, and macrophages will secrete more inflammation-inducing substances to drive chronic inflammation. This vicious circle will lead to serious diseases such as insulin resistance and atherosclerosis. To combat this vicious circle, most people take non-steroidal anti-inflammatory drugs (NSAIDs) such as aspirin or ibuprofen. However, long-term use of non-steroidal anti-inflammatory drugs may cause harmful side effects, such as intestinal bleeding. Therefore, it is very important to find a safer method to treat inflammation. Just in July this year, researchers from Tsinghua University published a report on inflammation in Frontiers in Molecular Biosciences. They treated mouse macrophages with 500µm NMN (β-Nicotinamide mononucleotide, CAS No.: 1094-61-7)to reverse the inflammation-related proteins and metabolic byproducts. Accumulate and inhibit the inflammatory response of macrophages.
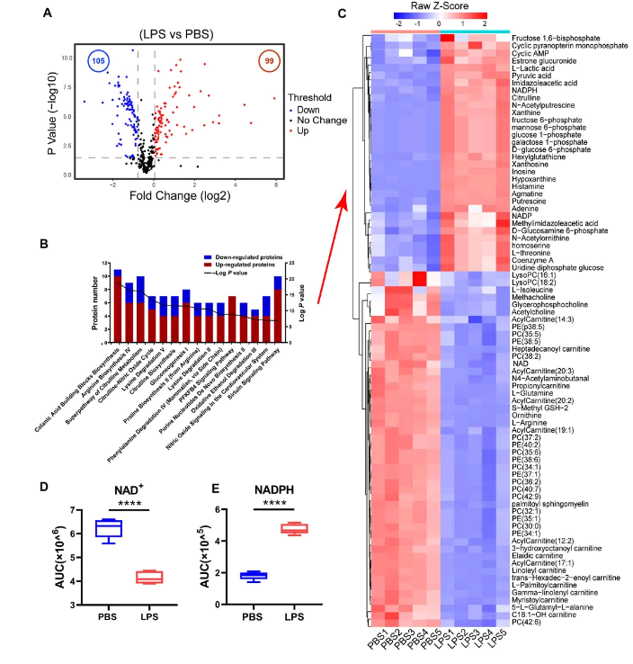
First, researchers at Tsinghua University detected changes in the content of metabolic byproducts around macrophages during inflammation. They found that of the 458 molecules detected before and after the inflammatory stimulus, about 22% increased and about 23% decreased. In addition, NAD levels associated with inflammation are significantly reduced.
Next, the researchers treated macrophages with NMN and lipopolysaccharide, which induce inflammation, to see whether enhancing NAD can inhibit inflammation. The results show that NMN can significantly increase the NAD level of macrophages and reverse the content of certain inflammatory metabolites. It can be determined that NMN has the ability to inhibit inflammation.
To prove that NMN can inhibit inflammation, they measured the levels of inflammation-related proteins. Through NMN treatment, the levels of all inflammation-related proteins are reduced, which further supports that NMN can reduce the inflammatory state of macrophages.
Experiments also showed that NMN inhibits the level of the protein cyclooxygenase-2 (COX-2), which is an enzyme that causes inflammation and pain, and is also a known NSAID target. NMN can reduce the accumulation of adverse reactions by suppressing COX-2 levels.
Studies have shown that supplementing with NMN is an effective way to treat chronic inflammation in mice. The next step is to verify the specific efficacy of NMN in human macrophages. If NMN is also effective on human macrophages, NMN may become a substitute for NSAID in the near future, safe and without side effects. |




